Implementa la Nómina Flexible: Beneficios y Pasos Clave
Introducción
La nómina flexible se presenta como una solución innovadora en el ámbito laboral. Permite a los empleados personalizar su compensación de acuerdo a sus necesidades individuales. Este sistema no solo promueve la satisfacción y el compromiso del personal, sino que también contribuye a la retención de talento y a un aumento notable en la productividad. Sin embargo, la implementación de esta modalidad plantea interrogantes sobre cómo llevarla a cabo de manera efectiva y cumplir con las normativas legales y fiscales. Por lo tanto, es crucial identificar los pasos clave para establecer un sistema de nómina flexible que beneficie tanto a los trabajadores como a la organización.
Definir la Nómina Flexible: Conceptos Clave
El sistema de compensación adaptable permite a los empleados personalizar su salario y beneficios según sus necesidades individuales. A diferencia de la remuneración tradicional, que ofrece un salario fijo y beneficios estándar, la nómina flexible brinda opciones como:
- Acceso anticipado a salarios
- Horarios de pago personalizados
- Elección entre diversos beneficios
Este enfoque no solo mejora la satisfacción del empleado, sino que también puede incrementar la retención de talento y la productividad organizacional.
Por ejemplo, la implementación de tickets de restaurante en el salario variable puede generar un ahorro anual de aproximadamente 600 euros por empleado, gracias a la exención fiscal de hasta 11 euros diarios. Además, el 75% de los profesionales aprecia laborar en empresas que ofrecen nómina flexible, lo que fortalece la capacidad de las organizaciones para atraer y retener talento.
En este contexto, el salario variable no es solo una tendencia, sino una respuesta efectiva a las demandas cambiantes del mercado laboral actual. Este sistema mejora el bienestar del personal y optimiza la planificación financiera personal.

Identificar los Beneficios de la Nómina Flexible
La implementación de nómina flexible presenta beneficios significativos tanto para los trabajadores como para las organizaciones. En primer lugar, la satisfacción del empleado se ve incrementada, ya que la posibilidad de personalizar la compensación fomenta un mayor compromiso del personal. De hecho, un empleado satisfecho es un 12% más productivo, lo que subraya la relevancia de este enfoque.
En segundo lugar, la retención de talento se fortalece al ofrecer alternativas que se ajustan a las necesidades individuales, lo que contribuye a disminuir la rotación de personal y a crear un entorno de trabajo más estable.
Además, la mejora en la productividad es notable, ya que la flexibilidad en la nómina motiva a los trabajadores, quienes se sienten más valorados.
Otro aspecto importante es la atracción de nuevos talentos. Las empresas que se destacan en el mercado laboral implementan nómina flexible, atrayendo a candidatos que buscan un entorno de trabajo adaptable y centrado en el bienestar.
Por último, la reducción del estrés financiero es un beneficio clave. Permitir a los trabajadores acceder a sus salarios de forma anticipada ayuda a aliviar su carga financiera, mejorando su bienestar general y, por ende, su rendimiento profesional.
En este contexto, es fundamental recordar que cuidar a los empleados es esencial para el éxito organizacional. Ian Hutchinson señala que los empleados son los clientes más importantes. El sistema de nómina flexible no solo incrementa la satisfacción del trabajador, sino que también contribuye a crear un entorno laboral más positivo y productivo.

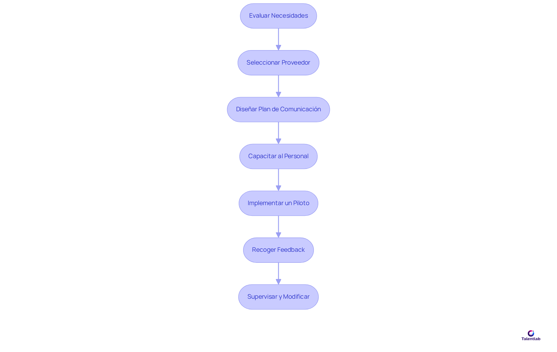
Implementar la Nómina Flexible: Pasos a Seguir
Para llevar a cabo la lista de pagos adaptable, sigue estos pasos clave:
-
Evaluar las Necesidades de la Organización: Realiza un diagnóstico exhaustivo para identificar qué aspectos de la compensación variable son más relevantes para tus empleados. Esto puede incluir beneficios como cheques guardería o transporte, que permiten un ahorro significativo.
-
Seleccionar un Proveedor de Pagos: Investiga y elige un proveedor que ofrezca soluciones de pagos flexibles alineadas con tus necesidades específicas. La automatización y precisión en la gestión de salarios son esenciales para evitar errores y mejorar la satisfacción del empleado.
-
Diseñar un Plan de Comunicación: Informa al personal sobre las nuevas opciones disponibles y cómo pueden beneficiarse de ellas. La claridad en la comunicación es esencial para garantizar que todos entiendan los beneficios del salario adaptable.
-
Capacitar al Personal: Asegúrate de que el equipo de recursos humanos esté capacitado para gestionar las nominas flexibles y resolver dudas del personal. Esto incluye formación sobre cómo utilizar herramientas como Factorial para facilitar el proceso.
-
Implementar un Piloto: Considera iniciar con un grupo pequeño de trabajadores para probar el sistema antes de un lanzamiento completo. Esto permite ajustar el enfoque basado en la retroalimentación inicial.
-
Recoger Feedback: Después de la implementación, solicita retroalimentación de los empleados para realizar ajustes necesarios. La retroalimentación significativa es clave para mejorar el compromiso y la satisfacción laboral.
-
Supervisar y Modificar: Evalúa el rendimiento del sistema de pagos variable y realiza ajustes según sea necesario para optimizar su funcionamiento. La adaptabilidad y la proactividad en la gestión de salarios son esenciales para el éxito a largo plazo.

Consideraciones Legales y Fiscales en la Implementación
Al implementar la nómina flexible, es fundamental considerar varios aspectos legales y fiscales que afectan tanto a la empresa como a los empleados.
-
Cumplimiento de Normativas Laborales: Es esencial que todas las alternativas de compensación adaptables se alineen con las leyes laborales locales y nacionales. Esto asegura la legalidad del proceso y protege a la empresa de posibles sanciones.
-
Implicaciones Fiscales: El sistema de compensación adaptable permite a los trabajadores destinar parte de su salario a beneficios exentos de impuestos, lo que puede resultar en un incremento del salario neto recibido. Por ejemplo, los tickets de comida ofrecen una exención fiscal de hasta 11 euros diarios, lo que representa un ahorro significativo para los trabajadores. Según Victor Manuel Romero, "el listado variable facilita el acceso a servicios como formación continua o seguros de salud, que pueden no estar dentro del presupuesto personal del empleado". Consultar con un asesor fiscal es crucial para entender cómo estas opciones pueden afectar la carga impositiva de la empresa y de su personal. Además, se estima que cada individuo puede ahorrar hasta 200 € al mes con el salario adaptable, lo que resalta su impacto positivo.
-
Documentación Adecuada: Mantener registros claros y precisos de las elecciones del personal y las transacciones relacionadas con la remuneración variable es vital. Esto facilita la gestión interna y asegura la trazabilidad necesaria para cumplir con las regulaciones fiscales. Es fundamental formalizar los cambios a través de un contrato de novación o contrato de retribución variable, que debe especificar los conceptos concretos incluidos en la remuneración variable.
-
Transparencia: Informar de forma efectiva a los empleados sobre sus derechos y responsabilidades en relación con la compensación variable es fundamental. La falta de claridad puede generar confusiones y desconfianza, afectando la satisfacción laboral y el compromiso.
-
Revisión Periódica: Llevar a cabo revisiones regulares de las políticas de compensación garantiza que se mantengan actualizadas y en cumplimiento con las regulaciones vigentes. Esto también permite ajustar las opciones ofrecidas a las necesidades cambiantes de la organización y de sus empleados.
La nómina flexible no solo mejora la satisfacción laboral, sino que también puede optimizar la carga fiscal, beneficiando a ambas partes. Sin embargo, es crucial abordar estos aspectos con seriedad para evitar problemas futuros.

Conclusión
La nómina flexible representa un avance significativo en la forma en que las organizaciones abordan la compensación de sus empleados. Este sistema permite a los trabajadores personalizar su salario y beneficios, contribuyendo a mejorar la satisfacción laboral, la retención de talento y la productividad. Al adoptar un enfoque adaptable, las empresas pueden responder a las necesidades individuales de sus empleados, creando un entorno de trabajo más atractivo y eficiente.
Los beneficios de implementar la nómina flexible son evidentes:
- Desde el aumento en la satisfacción del empleado
- La reducción del estrés financiero
- La atracción de nuevos talentos
Cada uno de estos aspectos resalta la importancia de un sistema de compensación que se ajuste a las circunstancias y preferencias de los trabajadores. Además, los pasos para su implementación, que van desde la evaluación de necesidades hasta la supervisión continua, son esenciales para garantizar el éxito y la legalidad del proceso.
En un mercado laboral en constante evolución, adoptar la nómina flexible no es solo una estrategia inteligente, sino una necesidad para las organizaciones que buscan prosperar. La implementación de este sistema mejora la calidad de vida de los empleados y fortalece la posición competitiva de las empresas. Por lo tanto, es fundamental que las organizaciones consideren seriamente la adopción de un enfoque flexible en sus políticas de compensación, asegurando así un futuro laboral más sostenible y satisfactorio.
Preguntas frecuentes
¿Qué es la nómina flexible?
La nómina flexible es un sistema de compensación adaptable que permite a los empleados personalizar su salario y beneficios según sus necesidades individuales, a diferencia de la remuneración tradicional que ofrece un salario fijo y beneficios estándar.
¿Qué opciones ofrece la nómina flexible a los empleados?
La nómina flexible brinda opciones como acceso anticipado a salarios, horarios de pago personalizados y elección entre diversos beneficios.
¿Cuáles son los beneficios de implementar la nómina flexible en una empresa?
La nómina flexible mejora la satisfacción del empleado, incrementa la retención de talento y aumenta la productividad organizacional.
¿Cómo puede la nómina flexible contribuir al ahorro de los empleados?
Por ejemplo, la implementación de tickets de restaurante en el salario variable puede generar un ahorro anual de aproximadamente 600 euros por empleado, gracias a la exención fiscal de hasta 11 euros diarios.
¿Qué opinan los profesionales sobre la nómina flexible?
El 75% de los profesionales aprecia laborar en empresas que ofrecen nómina flexible, lo que fortalece la capacidad de las organizaciones para atraer y retener talento.
¿Por qué se considera que la nómina flexible es una respuesta efectiva a las demandas del mercado laboral actual?
Se considera una respuesta efectiva porque mejora el bienestar del personal y optimiza la planificación financiera personal, adaptándose a las demandas cambiantes del mercado laboral.