Implement the Leadership Feedback Maturity Model for Effective Change
Introduction
For organizations looking to build a thriving culture of communication and continuous improvement, grasping the complexities of the Leadership Feedback Maturity Model is crucial. By exploring the various stages of this model, companies can unlock the potential for enhanced employee engagement and satisfaction, ultimately driving performance and collaboration. Yet, implementing these systems can be challenging.
How can organizations tackle resistance to change and ensure that feedback mechanisms are not just set up, but actively embraced by leaders at all levels?
Understand the Leadership Feedback Maturity Model
Understanding the leadership feedback maturity model is vital for organizations striving to enhance their evaluation practices and foster a culture of communication. The stages include:
- Initial Stage: Feedback is sporadic and unstructured, often resulting in confusion and miscommunication.
- Developing Stage: Organizations start regular evaluation sessions, though these may lack consistency and clarity.
- Established Stage: Feedback mechanisms become formalized with clear processes, yet they may still be limited in scope.
- Advanced Stage: Feedback is integrated into daily operations, promoting a culture of continuous improvement and open communication.
- Optimized Stage: Organizations employ input not only for performance evaluation but also for strategic decision-making and leadership development.
As we approach 2026, the need for a robust culture of feedback is becoming increasingly critical, as companies with developed practices of evaluation report significantly higher employee engagement and satisfaction. Research indicates that 75% of entities recognize the direct positive impact of leadership development on engagement scores. Identifying your organization's position within the leadership feedback maturity model enables you to tailor your implementation strategy for enhanced performance and collaboration.

Explore the Phases of Implementation
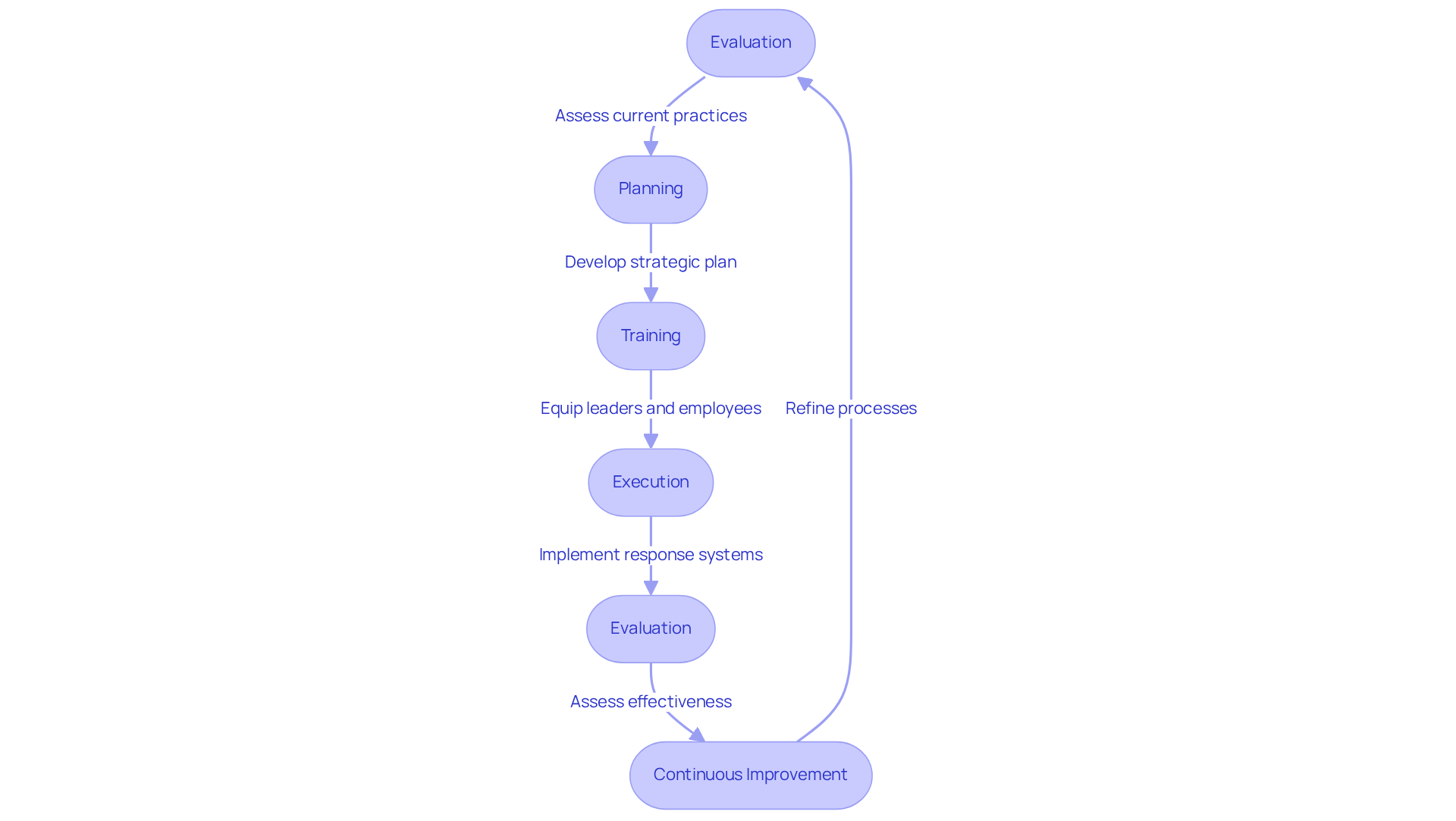
Implementing the Leadership Feedback Maturity Model involves several critical phases:
- Evaluation: Start by assessing your current response practices. Use surveys or interviews to gather insights from staff about their experiences with evaluations. Listening to staff input can lead to a 23% increase in profitability and an 18% boost in productivity by 2026, highlighting the importance of effective input practices. Talentlab's 360º Assessment tool provides a thorough perspective on performance, helping companies identify areas for enhancement.
- Planning: Develop a strategic plan that outlines the goals of your feedback system, the necessary resources, and the timeline for implementation. Successful planning is crucial, as companies with strong staff listening strategies excel compared to those that lack them. Talentlab can guide you in creating a robust plan tailored to your organization's needs.
- Training: Equip leaders and employees with the skills needed to provide and accept critiques effectively. This may include workshops or training sessions focused on communication and evaluation techniques. Employees who receive consistent appreciation and acknowledgment are 3.6 times more likely to be engaged in their roles, underscoring the need for effective evaluation training. Talentlab offers training solutions that can enhance these skills and foster a culture of continuous improvement.
- Execution: Implement the response systems according to your plan. Schedule review sessions regularly and ensure that all participants understand their roles. Ongoing evaluation systems indicate measurable improvements in retention, productivity, and workforce alignment, reinforcing the importance of consistent review practices. Utilizing Talentlab's 360º Assessment tool can streamline this process, making it easier to implement and manage.
- Evaluation: After implementation, assess the effectiveness of the feedback system. Gather data on employee satisfaction and performance improvements to determine if adjustments are needed. Organizations that adopt a leadership feedback maturity model in their performance management see improved adaptability and productivity, further supporting the need for ongoing evaluation. Talentlab's tools provide actionable insights that can assist in this evaluation phase.
- Continuous Improvement: Establish a cycle of ongoing evaluation and refinement of the response processes to ensure they remain relevant and effective over time. Transitioning from annual evaluations to ongoing communication shows a commitment to continuous discussion, which is essential for sustaining employee engagement. By leveraging Talentlab's innovative assessment tools, organizations can foster a culture of agility and responsiveness.

Integrate Feedback Mechanisms into Leadership Practices
To effectively integrate feedback mechanisms into leadership practices, consider the following strategies:
- Establish Regular Check-Ins: Create a routine of individual meetings between leaders and team members to discuss performance and provide insights in a supportive environment. Regular review sessions of 15 to 30 minutes can significantly enhance engagement and performance, as they facilitate timely discussions that prevent misunderstandings from escalating.
- Provide Input Training: Equip leaders with training on delivering constructive evaluations and soliciting input from their teams. This may include role-playing scenarios to practice these skills, as effective evaluation training has been shown to enhance leadership capabilities and support the leadership feedback maturity model, thereby boosting staff engagement.
- Utilize Response Tools: Implement technology platforms that facilitate response collection, such as anonymous surveys or evaluation apps, to encourage honest communication. Talentlab's 360º evaluation tool serves as a valuable resource, assisting leaders and staff in developing greater self-awareness, recognizing performance blind spots, and identifying high-potential competencies. This tool can be seamlessly integrated into evaluation processes, ensuring that insights are actionable and aligned with organizational goals.
- Implement Recognition Programs: Establish recognition initiatives that highlight employees who actively engage in providing and receiving input, reinforcing the importance of these practices. Timely, specific positive input linked to clear expectations and goals enhances performance according to the leadership feedback maturity model.
- Cultivate a Response Culture: Foster an environment where input is viewed as a beneficial and essential component of development. Encourage leaders to model this behavior by openly seeking feedback on their performance and decisions as part of the leadership feedback maturity model. Trust develops when employees feel secure expressing themselves and believe their opinions will be valued.
- Create Response Circuits: Develop response circuits where leaders not only provide evaluations but also solicit input on how their assessments are perceived and implemented, forming a two-way communication channel. This approach enhances trust and aligns responses with organizational goals, supporting continuous improvement.

Address Challenges and Troubleshoot Implementation
Implementing response systems often encounters significant challenges that can impede organizational progress and effectiveness. Here are some common issues and strategies to address them:
- Resistance to Change: It's common for employees to hesitate when it comes to adopting new evaluation practices. To address this, clearly convey the advantages of input and engage team members in the planning process to secure their support. Organizations that prioritize employee input are significantly more likely to meet their business and talent objectives. Talentlab offers tools to operationalize agility immediately, helping organizations change behaviors to drive flexibility and simplification in their work processes.
- Lack of Training: Insufficient training can result in ineffective evaluation practices. It's essential that staff members get comprehensive training on providing and receiving feedback effectively. A significant number of employees who leave their roles cite a lack of discussions about career prospects and expectations, highlighting the need for effective training programs. Talentlab's innovative change management solutions include tailored training programs that empower companies to enhance employee engagement and mindset transformation.
- Inconsistent Application: Feedback mechanisms may not be applied consistently across the organization. Establish clear guidelines and expectations for evaluation practices to ensure uniformity. This consistency is crucial for fostering a culture of open communication and trust, which Talentlab emphasizes in their approach to agile change management.
- Fear of Negative Consequences: Employees may fear repercussions from providing truthful input. Establish a secure setting where input is welcomed and anonymity is honored. Leaders should consider resistance to input as valuable data, which can provide insights into underlying concerns. Talentlab's dedication to comprehending client requirements guarantees that evaluation systems are structured to honor employee concerns and foster a culture of trust.
- Overwhelming Responses: Excessive input can be counterproductive. Motivate leaders to concentrate on essential areas for enhancement and prioritize practical suggestions that can result in significant change. This targeted strategy can assist in avoiding response fatigue, which impacts 74% of individuals undergoing change fatigue. Talentlab's PracticeLab AI provides transformative learning solutions that assist teams in concentrating on meaningful evaluations.
- Monitoring and Evaluation: Regularly assess the effectiveness of response systems and be open to making adjustments based on employee input and performance outcomes. This continuous assessment will help uphold the significance and efficiency of the response system, guaranteeing it remains aligned with the requirements of the establishment. Talentlab's comprehensive DE&I training programs further empower organizations to adapt their feedback practices to foster inclusivity and engagement.

Conclusion
Organizations aiming to enhance performance must navigate the complexities of feedback maturity. Understanding and implementing the Leadership Feedback Maturity Model is essential for cultivating an environment rich in communication and continuous improvement. By recognizing the various stages of feedback maturity, organizations can effectively tailor their strategies to enhance employee engagement and overall performance.
Throughout the article, key phases of implementation are outlined, including:
- Evaluation
- Planning
- Training
- Execution
- Continuous improvement
Each phase plays a crucial role in establishing a robust feedback culture, ensuring that organizations not only gather insights but also integrate them into their leadership practices. Addressing challenges such as resistance to change, inconsistent application, and the fear of negative consequences is vital, along with practical strategies to overcome these barriers.
Organizations often struggle with resistance to change and inconsistent application of feedback practices. Failure to cultivate a feedback culture can lead to disengagement and reduced performance. Creating a feedback culture goes beyond just improving performance; it's about building a responsive organization that values employee input. Embracing the Leadership Feedback Maturity Model can lead to greater adaptability, productivity, and satisfaction among employees. Engaging in this journey is crucial for organizations that wish to thrive in a competitive landscape.
Frequently Asked Questions
What is the leadership feedback maturity model?
The leadership feedback maturity model is a framework that helps organizations enhance their evaluation practices and foster a culture of communication through different stages of feedback development.
What are the stages of the leadership feedback maturity model?
The stages include: - Initial Stage: Feedback is sporadic and unstructured. - Developing Stage: Regular evaluation sessions begin but lack consistency and clarity. - Established Stage: Feedback mechanisms are formalized with clear processes but may be limited in scope. - Advanced Stage: Feedback is integrated into daily operations, promoting continuous improvement and open communication. - Optimized Stage: Feedback is used for performance evaluation, strategic decision-making, and leadership development.
Why is understanding this model important for organizations?
Understanding the model is vital for organizations aiming to improve evaluation practices, enhance employee engagement, and foster effective communication.
How does the maturity of feedback practices affect employee engagement?
Organizations with developed feedback practices report significantly higher employee engagement and satisfaction. Research shows that 75% of entities recognize the positive impact of leadership development on engagement scores.
How can organizations assess their position in the leadership feedback maturity model?
Organizations can identify their position within the model to tailor their implementation strategy for improved performance and collaboration.
List of Sources
- Understand the Leadership Feedback Maturity Model
- Why a Feedback Culture Matters in Today’s Workplace (https://coactive.com/blog/why-a-feedback-culture-matters-in-todays-workplace)
- Organizational Leadership Maturity Statistics | Careertrainer.ai (https://careertrainer.ai/en/reports/organizational-leadership-maturity-statistics)
- Leadership Development Effectiveness Statistics | Careertrainer.ai (https://careertrainer.ai/en/reports/leadership-development-effectiveness-statistics)
- Feedback Culture Reboot: Consistency for 2026 (https://advantageclub.ai/blog/continuous-feedback-culture)
- Building a Strong Feedback Culture: The Key to Better Teams and Continuous Growth (https://gwork.io/blog/building-a-strong-feedback-culture-at-work)
- Explore the Phases of Implementation
- Turning Employee Feedback Into Action: Key Strategies for 2026 (https://vendordirectory.shrm.org/company/849831/whitepapers/13398/turning-employee-feedback-into-action-key-strategies-for-2026)
- DISA | Modernizing Performance Management with Continuous Feedback (https://disa.com/news/from-annual-reviews-to-continuous-feedback-modernizing-performance-management)
- The Future of Employee Feedback Tools in 2026 (https://bitrix24.com/articles/the-future-of-employee-feedback-tools-in-2025.php)
- Employee Feedback Statistics and 2026 Strategy (https://orangehrm.com/resources/blog/employee-feedback-statistics-and-2026-strategy)
- How To Close The Employee Feedback Gap And Retain Top Talent (https://forbes.com/sites/lizelting/2026/02/25/how-to-close-the-employee-feedback-gap-and-retain-top-talent)
- Integrate Feedback Mechanisms into Leadership Practices
- How Effective Feedback Fuels Performance (https://gallup.com/workplace/357764/fast-feedback-fuels-performance.aspx)
- How Effective Leaders Use Feedback to Drive Performance | Business | University of Illinois Chicago (https://business.uic.edu/news-stories/how-effective-leaders-use-feedback-to-drive-performance)
- 63 Employee Feedback Statistics in 2025 | Peaceful Leaders Academy (https://peacefulleadersacademy.com/employee-feedback-statistics)
- The Feedback Shift Leaders Must Make in 2026 (https://successlabs.com/2026/02/09/the-feedback-shift-leaders-must-make-in-2026)
- 2026 Leadership Training Statistics: Data, Insights & Predictions | Research.com (https://research.com/careers/leadership-training-statistics)
- Address Challenges and Troubleshoot Implementation
- Leaders, Treat Resistance to Change as Valuable Data (https://hbr.org/2026/04/leaders-treat-resistance-to-change-as-valuable-data)
- Overcome Challenges in Adopting Continuous Feedback (https://techclass.com/resources/learning-and-development-articles/overcoming-challenges-in-adopting-continuous-feedback-systems)
- How To Close The Employee Feedback Gap And Retain Top Talent (https://forbes.com/sites/lizelting/2026/02/25/how-to-close-the-employee-feedback-gap-and-retain-top-talent)
- How to Overcome Resistance to Change | IMA Worldwide (https://imaworldwide.com/how-to-overcome-resistance-to-change)
- How The Best Leaders Win Over A Skeptical Organization In 2026 (https://forbes.com/sites/elizabethfreedman/2026/01/13/how-the-best-leaders-win-over-a-skeptical-organization-in-2026)