5 Pasos para Implementar Diseños Organizacionales Efectivos
Introducción
Los diseños organizacionales son el corazón estratégico que define cómo opera una empresa y se adapta a un entorno en constante cambio. Implementar una estructura organizativa efectiva no solo optimiza la eficiencia, sino que también potencia la cultura empresarial, creando un espacio donde el talento puede florecer. Sin embargo, a pesar de su importancia, muchas organizaciones enfrentan desafíos al intentar alinear sus diseños con sus objetivos estratégicos.
¿Cómo se puede asegurar que la transformación organizacional sea no solo efectiva, sino también sostenible a largo plazo?
Comprender la Importancia del Diseño Organizacional
Los diseños organizacionales son un proceso estratégico esencial que define cómo se organizan y administran los recursos dentro de una empresa. Comprender los diseños organizacionales es fundamental para implementar una estructura efectiva que optimice la eficiencia operativa y fomente una cultura positiva.
Los diseños organizacionales contribuyen a que una estructura bien organizada mejore la comunicación interna, facilitando la toma de decisiones y reduciendo malentendidos entre departamentos. Además, alinear los diseños organizacionales de la empresa con sus objetivos estratégicos es crucial para adaptarse a los cambios del mercado y satisfacer las necesidades del personal.
Empresas como Google y Zara han demostrado que una estructura flexible les permite responder rápidamente a las demandas del mercado, otorgándoles ventajas competitivas significativas. En este contexto, una buena estructura organizacional no solo potencia el rendimiento, sino que también crea un entorno donde los trabajadores perciben oportunidades de crecimiento y reconocimiento, favoreciendo así la fidelización del talento.

Evaluar el Diseño Organizacional Actual
Para evaluar la organización actual, es fundamental realizar un análisis exhaustivo que contemple la revisión de la estructura jerárquica, los procesos de trabajo y la distribución de roles y responsabilidades. Comienza recopilando datos mediante encuestas, entrevistas y análisis de desempeño. Este enfoque permite identificar fortalezas y debilidades en la estructura vigente, así como áreas que requieren mejoras. Un diagnóstico claro no solo proporciona una visión de cómo se gestionan los recursos, sino que también revela oportunidades para realizar ajustes que optimicen el rendimiento.
Talentlab ofrece su herramienta de evaluación 360º, que facilita la gestión del rendimiento de los empleados y permite implementar planes de desarrollo enfocados, ayudando a abordar los desafíos en la gestión del talento. Según un estudio de Gallup, las organizaciones con una estructura adaptativa y centrada en el ser humano experimentan hasta un 25% menos de rotación de personal y un incremento del 21% en la productividad. Además, es crucial recordar que la simplicidad y la autoconfianza son esenciales para una estructura efectiva, como lo subraya Jack Welch: 'Cambia antes de que tengas la obligación de cambiar y ya sea demasiado tarde para el cambio'. Por lo tanto, un análisis detallado es vital para fomentar una cultura efectiva y competitiva en la organización.

Diseñar el Modelo Organizacional Deseado
El diseño de los diseños organizacionales deseados comienza con la definición clara de los objetivos estratégicos y su traducción en una estructura organizativa efectiva. Para 2026, la gestión de la transformación se considera una competencia estratégica central del negocio, lo que resalta la importancia de establecer roles y responsabilidades que alineen a los colaboradores con estos objetivos.
La creación de equipos multidisciplinarios es esencial, ya que promueve la colaboración y la innovación, permitiendo que diferentes perspectivas se integren en la toma de decisiones. Herramientas como organigramas y mapas de procesos son útiles para visualizar la nueva estructura y facilitar la comprensión de las interacciones entre los distintos roles.
Además, es crucial que los diseños organizacionales propuestos sean flexibles, permitiendo adaptaciones rápidas ante cambios en el entorno empresarial. Este enfoque no solo mejora la eficiencia operativa, sino que también ayuda a mitigar la fatiga de la transformación, un desafío creciente en las organizaciones contemporáneas.
Talentlab® ofrece evaluaciones 360º que proporcionan insights accionables, ayudando a los líderes y su personal a crecer y adaptarse a estos cambios. Según Coté Soler, "los ajustes no fracasan por falta de plan, sino por exceso de gestión de procesos y déficit de gestión de emociones", lo que subraya la necesidad de un enfoque humano en la gestión de la transformación.
Con las estrategias de transformación de Talentlab, se puede promover una cultura ágil que respalde la evolución y el compromiso de los empleados.

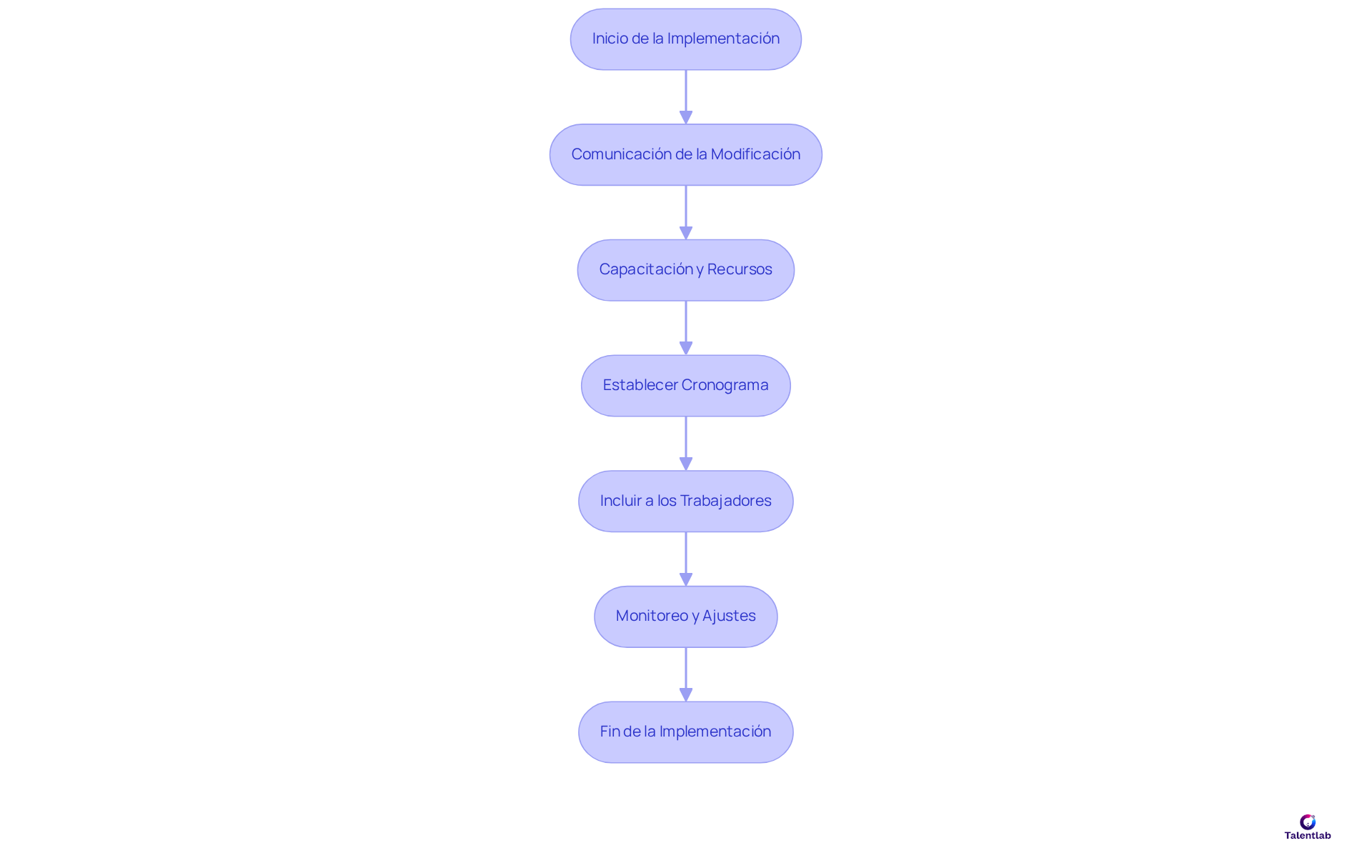
Implementar el Nuevo Diseño Organizacional
La implementación de diseños organizacionales debe ser un proceso bien planificado. Comienza por comunicar claramente la modificación a todos los niveles de la organización, explicando los beneficios y el propósito detrás de los diseños organizacionales nuevos. Proporcionar capacitación y recursos necesarios es crucial para que el personal se adapte a sus nuevos roles.
Talentlab ha sido reconocido por su compromiso y profesionalismo, ayudando a empresas como Sanofi y Liverpool a definir sus mapas estratégicos y prioridades, lo que demuestra su capacidad para guiar a las organizaciones en su transformación.
Establecer un cronograma de implementación que incluya hitos y métricas de éxito es fundamental para monitorear el progreso y estar abierto a realizar ajustes en función de la retroalimentación recibida durante el proceso. Es importante destacar que más del 50% de las empresas en España y Latinoamérica no aplican Gestión del Cambio de manera efectiva, lo que puede resultar en una alta rotación de personal y baja productividad.
Incluir a los trabajadores y atender sus preocupaciones puede ser un factor clave para el éxito de los diseños organizacionales. Como menciona Marcelo de Arregui, 'las organizaciones que pueden adaptarse y aceptar la transformación prosperarán', lo que resalta la necesidad de una comunicación clara y efectiva para guiar a la organización a través de la transición.
Además, Talentlab ofrece sesiones bimestrales y entrenamientos para transmitir conocimiento y fomentar la experiencia en las organizaciones, asegurando que el personal esté bien preparado y comprometido durante el proceso de transformación.
Ejemplos de comunicación efectiva en el sector IT incluyen la utilización de plataformas digitales para mantener a los empleados informados y comprometidos durante el proceso de cambio.

Sostener el Diseño Organizacional a Largo Plazo
Para asegurar la sostenibilidad de la estructura organizacional a largo plazo, es fundamental establecer un sistema de evaluación continua que permita medir la efectividad del nuevo modelo. Implementar indicadores clave de rendimiento (KPI) facilita el monitoreo del progreso y el impacto de la estructura en la organización. Ejemplos de KPI relevantes incluyen:
Estos indicadores ofrecen una visión clara de cómo la nueva estructura afecta a los colaboradores y a la productividad general. Fomentar una cultura de retroalimentación donde los empleados puedan expresar sus opiniones sobre la nueva propuesta y sugerir mejoras no solo promueve la participación, sino que también ayuda a identificar áreas de mejora.
Además, es crucial que la alta dirección esté comprometida con el mantenimiento de la nueva estructura, promoviendo la adaptabilidad y la innovación como valores centrales de la organización. Esta alineación entre los objetivos estratégicos y los KPI establecidos es fundamental para asegurar que los diseños organizacionales evolucionen y se ajusten a las necesidades cambiantes del entorno empresarial.

Conclusión
El diseño organizacional efectivo es un pilar fundamental para el éxito empresarial, ya que establece la estructura y los procesos que permiten a las organizaciones operar de manera eficiente y adaptarse a un entorno en constante cambio. Implementar un diseño organizacional no solo mejora la comunicación interna y la toma de decisiones, sino que también fomenta una cultura de crecimiento y reconocimiento entre los empleados, lo que se traduce en una mayor retención del talento.
A lo largo del artículo, se han abordado cinco pasos esenciales para implementar diseños organizacionales efectivos:
- Comprender la importancia del diseño
- Evaluar la estructura actual
- Diseñar el modelo deseado
- Implementar el nuevo diseño
- Sostenerlo a largo plazo
Cada uno de estos pasos incluye prácticas recomendadas y herramientas útiles, como la evaluación 360º y el establecimiento de indicadores clave de rendimiento (KPI), que son cruciales para medir el éxito y la efectividad del nuevo modelo organizacional.
Adoptar un enfoque proactivo en el diseño organizacional no solo es una estrategia para mejorar la productividad, sino que también es una inversión en el bienestar de los empleados y la sostenibilidad a largo plazo de la organización. A medida que las empresas enfrentan desafíos y cambios en el mercado, es vital que se comprometan con la adaptación y la innovación, promoviendo una cultura organizacional que valore la retroalimentación y la mejora continua. Implementar estos pasos no es solo un objetivo, sino una necesidad para prosperar en un entorno empresarial competitivo.
Preguntas frecuentes
¿Qué son los diseños organizacionales y por qué son importantes?
Los diseños organizacionales son un proceso estratégico que define cómo se organizan y administran los recursos dentro de una empresa. Son importantes porque optimizan la eficiencia operativa y fomentan una cultura positiva, mejorando la comunicación interna y facilitando la toma de decisiones.
¿Cómo contribuyen los diseños organizacionales a la comunicación interna?
Una estructura bien organizada mejora la comunicación interna, lo que reduce malentendidos entre departamentos y facilita la toma de decisiones.
¿Por qué es crucial alinear los diseños organizacionales con los objetivos estratégicos de la empresa?
Alinear los diseños organizacionales con los objetivos estratégicos es fundamental para adaptarse a los cambios del mercado y satisfacer las necesidades del personal.
¿Qué ejemplos de empresas con estructuras organizacionales efectivas se mencionan en el artículo?
Se mencionan a Google y Zara como ejemplos de empresas que han demostrado que una estructura flexible les permite responder rápidamente a las demandas del mercado, otorgándoles ventajas competitivas.
¿Qué beneficios se obtienen de una buena estructura organizacional?
Una buena estructura organizacional potencia el rendimiento y crea un entorno donde los trabajadores perciben oportunidades de crecimiento y reconocimiento, lo que favorece la fidelización del talento.
¿Cómo se debe evaluar el diseño organizacional actual?
Para evaluar el diseño organizacional actual, es fundamental realizar un análisis exhaustivo que incluya la revisión de la estructura jerárquica, los procesos de trabajo y la distribución de roles y responsabilidades, utilizando encuestas, entrevistas y análisis de desempeño.
¿Qué herramienta ofrece Talentlab para la evaluación organizacional?
Talentlab ofrece su herramienta de evaluación 360º, que facilita la gestión del rendimiento de los empleados y permite implementar planes de desarrollo enfocados.
¿Cuáles son los resultados de una estructura organizacional adaptativa y centrada en el ser humano según un estudio de Gallup?
Según el estudio de Gallup, las organizaciones con una estructura adaptativa y centrada en el ser humano experimentan hasta un 25% menos de rotación de personal y un incremento del 21% en la productividad.
¿Qué se destaca sobre la simplicidad y la autoconfianza en la estructura organizacional?
Se enfatiza que la simplicidad y la autoconfianza son esenciales para una estructura efectiva, y se cita a Jack Welch, quien dice que es importante cambiar antes de que sea demasiado tarde.
List of Sources
- Comprender la Importancia del Diseño Organizacional
- Diseño Organizacional: Clave del Éxito Empresarial | AURA HR Solutions (https://aurahrsolutions.com/diseno-organizacional-clave-del-exito-empresarial)
- Liderar el cambio: una mirada hacia 2026 | Deloitte SLATAM (https://deloitte.com/latam/es/about/recognition/news/liderar-el-cambio.html)
- Gestión del cambio en 2026: de proyecto a capacidad organizacional – Revista Recursos Humanos (https://revistarecursoshumanos.com/2026/02/12/gestion-del-cambio-en-2026-de-proyecto-a-capacidad-organizacional)
- ▷ Diseño organizacional para el éxito empresarial (https://camaravalencia.com/formacion/blog/diseno-organizacional)
- La importancia de la estructura y el diseño organizacional como fuentes de competitividad (https://harvard-deusto.com/la-importancia-de-la-estructura-y-el-diseno-organizacional-como-fuentes-de-competitividad)
- Evaluar el Diseño Organizacional Actual
- 10 frases de Jack Welch | No pases por alto esta lista (https://negociosyempresa.com/mejores-frases-jack-welch)
- Casos de estudio: empresas que han optimizado su diseño organizacional mediante software especializado. (https://vorecol.com/es/articulos/articulo-casos-de-estudio-empresas-que-han-optimizado-su-diseno-organizacional-mediante-software-especializado-162583)
- Taller de Diseño Organizacional UVEG | PDF | Marketing | Diseño (https://es.scribd.com/document/350534374/Caso-de-Estudio-de-Diseno-Organizacional)
- Alertan falta de estructura en pequeñas empresas - Noticias de San Luis Potosí (https://sanluispotosi.quadratin.com.mx/san-luis-potosi/alertan-falta-de-estructura-en-pequenas-empresas)
- Diseñar el Modelo Organizacional Deseado
- Liderar el cambio: una mirada hacia 2026 | Deloitte SLATAM (https://deloitte.com/latam/es/about/recognition/news/liderar-el-cambio.html)
- Gestión del cambio en 2026: de proyecto a capacidad organizacional – Revista Recursos Humanos (https://revistarecursoshumanos.com/2026/02/12/gestion-del-cambio-en-2026-de-proyecto-a-capacidad-organizacional)
- El nuevo modelo operativo de RR.HH.: un baile de roles y de sillas (https://observatoriorh.com/orh/el-nuevo-modelo-operativo-de-rr-hh-un-baile-de-roles-y-de-sillas.html)
- BMW Group Financial Services Latinoamérica anuncia cambios en su estructura organizacional. (https://press.bmwgroup.com/mexico/article/detail/T0456287ES/bmw-group-financial-services-latinoamérica-anuncia-cambios-en-su-estructura-organizacional)
- Estadística y People Analytics: sinergia poderosa - Talent Data Hub (https://talentdatahub.com/estadistica-y-people-analytics-sinergia-poderosa)
- Implementar el Nuevo Diseño Organizacional
- Más del 50% de empresas en España y Latinoamérica no aplican Gestión del Cambio (https://prosci.com/es/blog/estudio-capacidad-organizacional-2020)
- 15 Estadísticas Importantes de CRM que Debe Conocer en 2026 (https://flowlu.com/es/blog/crm/crm-statistics)
- Cambio Organizacional: Qué es y cómo implementarlo (https://obsbusiness.school/blog/cambio-organizacional-que-es-y-como-implementarlo)
- Las mejores frases sobre el cambio: inspiración para transformar tu vida | Pixartprinting (https://pixartprinting.es/blog/frases-sobre-el-cambio)
- El 52% de las organizaciones no considera la gestión de cambio como prioridad (https://eleconomista.com.mx/el-empresario/El-52-de-las-organizaciones-no-considera-la-gestion-de-cambio-como-prioridad-20240204-0041.html)
- Sostener el Diseño Organizacional a Largo Plazo
- Más de 40 indicadores clave de rendimiento y métricas para la elaboración de informes y mucho más (https://insightsoftware.com/es/blog/35-operational-kpis-and-metric-examples)
- Indicadores Clave de Rendimiento: Mide lo Importante (https://ubits.com/blog/indicadores-clave-de-rendimiento-mide-lo-importante)
- Indicadores de desempeño: claves para evaluar el rendimiento laboral (https://rankmi.com/blog/indicadores-de-desempeno-claves-para-evaluar-el-rendimiento-laboral)
- Indicadores clave de desempeño (KPI): Impulsores del éxito empresarial - Instituto Escadia (https://escadia.mx/blog/negociosenbreve/indicadores-clave-de-desempeno-kpi-impulsores-del-exito-empresarial)